前沿拓展:整形需要多少时间
来源:【人民日报健康客户端】
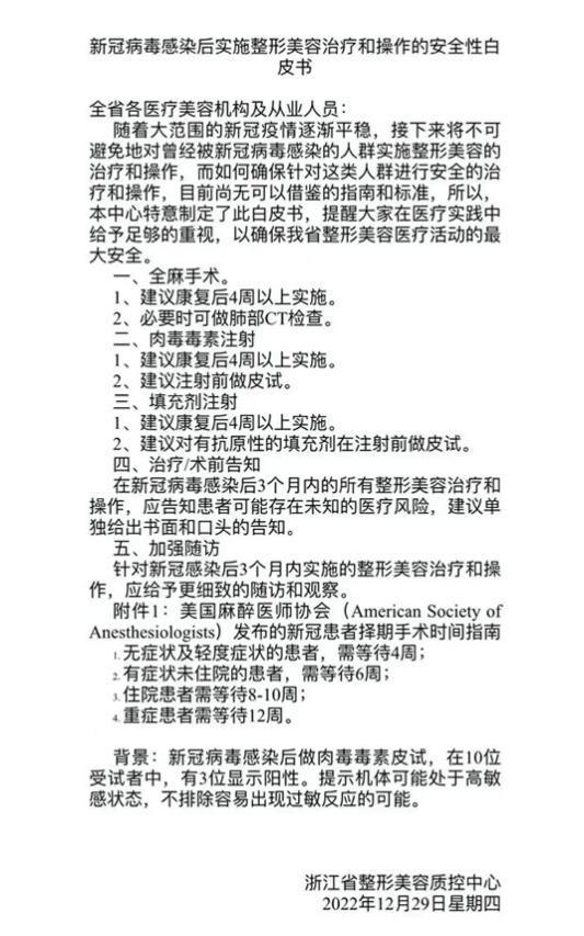
12月30日,一则落款为“浙江省整形美容质控中心”的《新冠病毒感染后实施整形美容调节和操作的性白皮书》流传,其中提到了新冠康复后,机体可能存在高敏感状态,需要等4周才建议做全麻手术、填充注射等相关调节。

网传的《新冠病毒感染后实施整形美容调节和操作的性白皮书》。
浙江省医学会整形外科学分会的一位专家向人民日报健康客户端确认表示,网传的“白皮书”确为浙江省整形美容质控中心的讨论稿,非终版本,终版有望下周发布。鉴于新冠康复者的求美需求,终有可能在新冠康复后相关整形手术的等待时间上有调整。
“阳康后是否可以接受整形,包括接受麻醉、注射、微整等调节,关键在于阳康后人体是否仍处在免疫应急状态。”12月31日,福建医科大学整形外科与再生医学研究所所长、福建医科大学附属协和医院整形外科与再生医学科主任医师陈小松在接受人民日报健康客户端采访时解释道,人体经过新冠病毒感染后,免疫系统大多仍处在应急(防御)状态。人体免疫系统处在应急状态时,进行麻醉会引发患者的麻药过敏,进行注射类调节或是假体植入调节(如隆鼻、隆胸等),则会引发免疫系统的排异反应。
此外,在正常情况下不的过敏反应,当人体免疫系统处在应急状态下时,此类过敏反应或者是排异反应会加重,所以在阳康后身体免疫系统尚未恢复时,不适宜过早地接受整形调节项目。
“整形手术,其实对于大多数人而言是一种非必要性的手术,它也是一种没有特别严格时间要求的手术,择期而做即可。所以在身体状态好的时候,经过严格的术前评估再接受整形手术是佳方案。”12月31日,陆军军医大学新桥医院整形美容外科主任医师樊东力在接受人民日报健康客户端采访时建议。
樊东力还强调,对于有慢性基础性疾病的患者,如糖尿病、高血压或心脏病等,无论是对于新冠病毒的感染还是其他的类别的病毒感染,都建议在感染后多恢复一些时间后再考虑整形。“此类患者的术后并发症本就风险较高,尤其是糖尿病患者,就更建议此类患者在病毒感染后恢复期拉长一些,在身体完全恢复后在考虑做整形手术。
责编:呼梦瑶
校对:毛圆圆
本文来自【人民日报健康客户端】,仅代表作者观点。全国党媒信息公共平台提供信息发布传播服务。
ID:jrtt
拓展知识:整形需要多少时间
双眼皮手术需要根据个人情况不同时间也有所不同,一般需要1-2个小时的手术时间郑州集美美容医院提醒您,选择正规专业的整形美容院能够降低手术风险。双眼皮手术操作,在40分钟左右,术后一周左右就能消肿,一个月左右恢复差不多,3~6个月恢复自然。当然,具体的手术情况,术后护理等因素会影响到恢复时间,所以,双眼皮手术后正常的护理工作很重要。
你好,这个很快的,一般是在半个小时左右。
双眼皮手术过程一般需要40分钟左右,术后一周左右消肿,一至三个月基本恢复。
还有其他疑惑?想了解更多?可以点击 【在线咨询】