前沿拓展:福州面部整形价格是多少
杨宇怎么也没想到,自己陷入了医美消费维权的窘境。
2020年,受到脱发困扰的杨宇来到新生植发医院位于成都的一家门店进行了植发手术。但对于手术果,杨宇并不满意。在与医美机构沟通过程中,手术果难以界定、缺乏专业评鉴机构、缺少法律条款支撑等,成为了杨宇遇到的新问题。
在人民网“人民投诉·一键维权”平台上,医美手术失败维权的并不止杨宇一人。人民网财经调查发现,隆鼻、祛痘、注射美容针剂等医美手术,在不同程度上也存在维权难的现状。对此,业内人士接受采访时表示,目前医美手术果缺少标准,再加上手术过程举证难等原因,导致行业乱象多、消费投诉多,医美机构的执业标准和行为规范亟待加强。
手术果评估难
是否失败难以认定
身心疲惫,是杨宇在医美消费维权一路走来的现实写照。“医美机构建议我再进行头顶加密手术,但植发手术太痛苦了,也需要恢复周期,我不想继续了。”他说,植发合同明确植入毛囊的成活率为95%,但实际成活率到底有多少很难测算。头顶既有原生发也有植入的毛囊头发,不可能自己人工去逐根计算。由于缺少专业的检测仪器来检测到底是多少,消费者只能凭主观感觉判断。

网友在人民网“人民投诉·一键维权”平台上留言谈植发失败。
和杨宇有类似维权难经历的还有李莉。今年3月,李莉前往福州市维多利亚整形医疗门诊部做了和双眼皮修复手术。“当时医生给我做的是单侧耳软骨+假体,但我近发现自己鼻孔时常出血,原因是手术植入的假体即将穿破鼻尖。”李莉在人民网“人民投诉·一键维权”平台上称,“目前我的双眼皮确实太厚了,影响了美观,我认为是失败的手术,与医美机构的沟通并不顺畅。”

网友在“人民投诉·一键维权”平台上留言面部痘坑激光调节失败。
北京市京师律师事务所数字经济法律事务部执行主任孟博向人民网财经表示,在医美手术维权的实际案例中,选择医疗纠纷还是合同纠纷,也是维权的难点之一。
“如果选择合同纠纷,合同里涉及的医美果很难有专业的第三方鉴定报告,且医美消费诉讼中,消费者提出的诉求很大程度上有一定的主观性。”孟博说,在各地司法实践中,不同医美纠纷索赔案例适用具体哪部法律条文也不完全相同,使得医美消费维权难以推进。
浙商证券在研报中认为,医美消费的结果缺少标准,手术是否成功很多取决于消费者对美的界定。因此,医美调节的纠纷概率较高,需要通过前期沟通和事后服务来降低纠纷的发生。
孟博认为,我国医美行业虽然发展迅速,但医美机构入门门槛仍然相对较低,医美手术调节过程标准化、医美医师资格认定、医美企业发展标准等行业规范没跟上,导致乱象多、投诉多、维权难。此外,违法成本低、维权成本高,也是医疗美容行业各种乱象屡禁不止的一个重要原因。
纠纷骤增维权困难
亟待畅通解决途径
前不久,山东济南喜悦整形机构女老板刘某明殴打顾客的视频引发广泛关注。此后,济南公安发布通报称,经立案侦查,犯罪嫌疑人刘某明涉嫌非法拘禁罪,被依法刑事拘留。
中国消费者协会官网投诉数据显示,2015年到2020年,全国消协组织收到的医美行业投诉从483件增长到7233件,5年间投诉量增长近15倍。
人民网财经在网络上随机挑选了5家医美机构,以医美消费者的身份向医美机构咨询,问到“万一出现了问题如何处理”时,客服人员多是兜圈子和口径式的回复。
有业界人士介绍,目前常是参照《人体损伤残疾程度鉴定标准》进行处理,对于未造成器官畸形和功能障碍的,即使消费者认为外貌受到影响,鉴定机构也较难评判损害程度。医美的消费水平不低,但即便认定是医美机构的责任,多是参照人身损害赔偿的相关司法解释,赔偿金额不高。对于精神伤害,更难评估出赔偿范围。

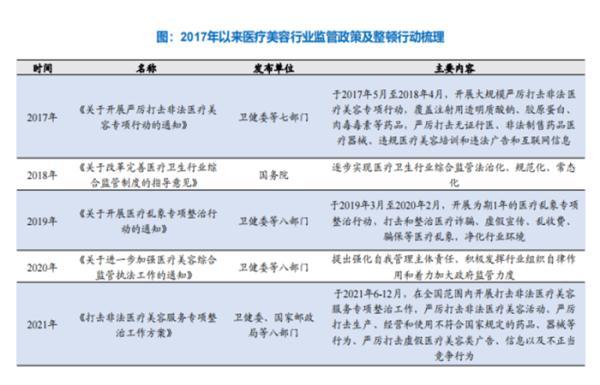
2017年以来医美行业监管政策及整顿行动梳理。
日益增长的消费者投诉,对医美企业来说是悬在头上的“达摩克里斯之剑”。前不久IPO的雍禾医疗集团有限公司(以下简称“雍禾医疗”)曾多次因医疗行为不规范等原因收到罚单,存在消费者投诉的现象。其在向港交所递交招股书中,提示了自身的重大风险因素:“我们面临因营运产生的医疗事故、失职、医疗过失、不当行为索赔的固有风险,而解决该等事故可能产生巨额成本并对我们的声誉及业务造成重大不利影响。”
目前医美行业的执业规范和服务质量,离消费者预期仍有差距。“特别是现在医美机构缺乏执业许可登记和执业医师,这在一定程度上使医美手术果难以保障,并给维权诉讼带来了难题。”孟博说,消费者在进行医美手术之前,应寻找有相应资质的机构。比如可在卫生健康委员会官网上通过医院执业登记查询进行核实。同时,还要注意留存医疗美容合同、整容前后的对此照片、就医资料、通话记录、聊天记录、宣传手册等相关证据,以便维权。
有业界人士认为,果和始终是消费者关心的实际问题,要进一步畅通消费者合法维权的渠道,提高行业自律的果,将严监管前置,真正做到让消费者“放心美”。(应采访者要求,文中杨宇、李莉均为化名)
来源: 人民网
拓展知识:福州面部整形价格是多少
还有其他疑惑?想了解更多?可以点击 【在线咨询】